首頁
線上選物
新鮮事
健康資訊
宣導公告
老照片舊回憶
執照證書進修
代客煎藥
聯繫與諮詢
微學堂
微學堂介紹
課程查詢
合作講師
我要預約教室
古方傳方匯整
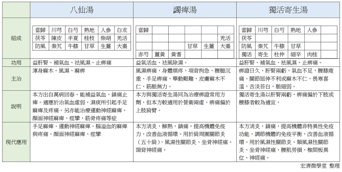
風濕痺痛常用的三種方劑比較表
八仙湯、蠲痺湯、獨活寄生湯
·
宏濟報給你
Cookie的使用
我們使用cookie來改善瀏覽體驗、保證安全性和資料收集。一旦點擊接受,就表示你接受這些用於廣告和分析的cookie。你可以隨時更改你的cookie設定。
了解更多
Cookie 設定
必要的Cookies
這些cookies支援安全性、網路管理和可訪問性等核心功能。這些cookies無法關閉。
分析性Cookies
這些cookies幫助我們更了解訪客與我們網站的互動情況,並幫助我們發現錯誤。
偏好的Cookies
這些cookies允許網站記住你的選擇,以提升功能性與個人化。